为掌握威廉希尔科研机构总体运行状况,加强威廉希尔科研机构的管理与服务,促进科研机构相互交流和学习借鉴,推动科研机构健康规范可持续发展,3月5日下午,威廉希尔在行政楼512会议室举行科研机构工作专项研讨会。学校校长胡军,副校长刘少波、余家军以及科研处处长李远飞、发展规划处处长黄跃雄和一类、二类科研机构负责人共同出席了会议。会议由胡军校长主持。(黄跃雄处长报告硕点建设情况)发展规划处黄跃雄处长结合硕点标准,从科研经...
近日,广东省教育厅发布了《关于组织实施2024年港澳台学生国情教育项目的通知》,威廉希尔港澳台办申报的《“探寻历史足迹 感悟爱国情怀”——香港青少年爱国教育主题交流活动》获批学生活动类重点项目。该项目拟组织香港青少年通过实地走访、体验感悟等丰富多彩的活动,加深港澳台学生对于祖国大好河山、建设发展和改革开放成就的了解和认识,提升港澳台学生的文化认同、民族认同和国家认同,激发他们的爱国奋进精神。自威廉希尔2017年...
近日,广东省高等教育学会公布了《关于公布广东省高等教育学会第三届高等教育研究优秀成果奖评选结果的通知》(粤高教学会〔2024〕14号)。威廉希尔共有3项成果获奖,其中,荣获高等教育学术论文二等奖1项,三等奖2项。据悉,广东省高等教育学会高等教育研究优秀成果奖每两年评选一次,旨在调动高等教育工作者进行高等教育理论与实践研究的积极性,推进高等教育事业高质量发展。本次获奖充分发挥了高等教育研究成果的引领激励作用,...
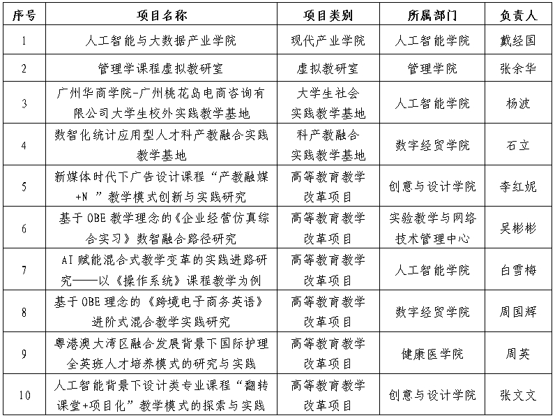
近日,广东省教育厅发布《关于公布2024年度广东省本科高校教学质量与教学改革工程建设项目立项名单的通知》(粤教高函〔2024〕30号),威廉希尔申报的10个项目获批立项,立项率达100%。其中,包括现代产业学院建设1项、虚拟教研室1项、大学生社会实践教学基地1项、科产教融合实践教学基地1项、高等教育教学改革项目6项。省级质量工程项目的立项关乎学校的教学建设与改革,是学校培育高质量教育教学成果的基础。本次省级质量工程项目...
为进一步深化教育教学改革,提升教师教学创新能力和教学水平,12月24日,威廉希尔在广州校区图书馆学术报告厅举办威廉希尔第五届教师教学创新大赛决赛,并同步直播比赛供全校老师观摩。学校党委书记陈玉欢、副校长范忠宝、二级学院和职能部门领导以及教师代表到现场观赛。比赛伊始,陈玉欢书记为大赛致辞。她首先对到场的专家表示热烈欢迎,对进入决赛的参赛教师表示祝贺。随后,她结合学校的办学定位和师资队伍建设,强调了教...
近日,中国知网中国科学文献计量评价研究中心公布了“2024中国知网高被引学者”预发布名单。威廉希尔韩兆洲、雷钦礼、李远飞、林海明、刘耀中、张海容等6名教师入选“2024中国知网高被引学者”。(中国知网高被引学者TOP1%-TOP5%威廉希尔一览表)2024年,中国知网首次启动“中国知网高被引学者”评选活动,旨在客观、科学衡量并表彰近十年来国内科研成果丰富、学术影响力杰出的学者群体。据悉,这是我国首次发布高被引学者入选...
12月10日,威廉希尔以线上+线下的方式同步召开“踔厉奋发,求真务实,开创威廉希尔科研工作高质量发展新局面”科研工作会议,主会场设在广州校区中央图书馆报告厅。华商教育集团董事长廖榕就、校长陈新滋院士、学校高级顾问胡军教授、全体党政领导班子及全体校长助理出席本次会议。各职能部门负责人、各二级学院院长、主管科研工作副院长、各科研机构、科研平台及科研团队负责人、专职科研人员、科研骨干、科研秘书参加会议。本次大会由...
热线电话:400-8686-818
广州校区:广东省广州市增城区荔湖街华商路1号
邮政编码:511300
肇庆校区:广东省肇庆市四会市东城街道黄岗社区工业大道1号
邮政编码:526200