广东财经大学华商学院
2019届毕业生线上招聘会邀请函
尊敬的用人单位:
为搭建用人单位与毕业生的就业对接平台,帮助威廉希尔毕业生更好的就业,广东财经大学华商学院毕业生就业指导中心定于2019年5月6日—10日在学校毕业生就业指导中心云就业系统平台举办“广东财经大学华商学院2019届毕业生线上招聘会”,为贵单位和威廉希尔毕业生提供一个交流的平台。
一、组织机构
主办单位:广东财经大学华商学院
承办单位:广东财经大学华商学院毕业生就业指导中心
二、举办时间、地点
举办时间:2019年5月6日——10日
举办地点:广东财经大学华商学院毕业生就业指导中心云就业系统平台
三、参会单位要求
1、具有法人资格的各种所有制用人单位;
2、招聘信息不能有就业歧视性条款;
3、招聘职位不能有工作经验的限制;
4、招聘职位要符合高校学生求职对象。
四、支持媒体
华商学院就业网站及就业指导中心微信公众平台
学院就业指导中心网址(云就业系统平台报名网址):http://gdhsc.bysjy.com.cn/
华商学院就业指导中心微信公众号:huashangjyb(广东财经大学华商就业指导中心)
见面会会务安排及规定:
1、用人单位报名时间:2019年3月15日—4月16日
2、此次线上招聘会旨在为给用人单位和毕业生提供良好的对接平台,不收取任何费用。
3、此次招聘计划邀请80家左右用人单位进行线上招聘。
4、威廉希尔根据用人单位提供的招聘岗位、单位规模等进行筛选审核,用人单位可于4月25日—5月3日这段时间内登录学校就业(http://gdhsc.bysjy.com.cn/),找到本场招聘会,查看参会单位一栏,如搜得到贵单位名称,则为报名成功。
单位申请参加威廉希尔招聘会时需上传营业执照、组织机构代码证或事业单位法人证书。
5、毕业生的生源信息见以下附件!
广东财经大学华商学院简介
广东财经大学华商学院,2006年经教育部批准成立,坐落于风景秀丽的广州市增城区,在校本科生2.2万多人,是一所财经特色鲜明,经、管、文、工、艺、教等多学科协调发展的普通高等本科院校。目前,面向全国(包括香港和澳门地区)、海外地区招收全日制普通本科生。
学校由世界著名生物化学家、中国科学院院士、香港浸会大学前校长陈新滋教授任校长,秉承“创百年名校,育华夏英才”的办学理念,以建设国内一流、世界知名的高水平民办大学为目标; 立足粤港澳大湾区,面向全国,面向世界,为国家, 为“一带一路”沿线区域及中小型企业培养具国际视野,专业知识的高级应用型人才。
学校开设了31个特色本科专业,其中5个中外联合培养双学位国际班、2个海外创新班、1个双语班,涵盖了管理学、经济学、文学、工学、艺术学、教育学等6个学科门类。现有两个广东省省级重点学科:广东省高校特色重点学科——会计学,广东省高校重点培育学科——新闻传播学。
学校以重点学科与重点专业建设为龙头,努力打造与建设一支高水平的管理、科研、教学队伍;拥有一批博士生导师、硕士生导师,主持国家哲学社会科学重大、重点项目,广东省省级重大研究项目多项;国家及省级哲学社会科学研究项目三十余项。已建立起一支以特聘教授、教授、副教授为龙头, 讲师、会计师、经济师、工程师为骨干,博士、硕士为主力的师资队伍。
学校致力于实践教学体系建设的探索,不断提高学生的应用能力和创新能力。建立“互联网+会计教学一体化改革实验区”,依托校企协同育人平台和校外实践基地建设相结合,将实践教学环节通过合理配置,让学生在实践教学中掌握必备的、完整的、系统的技能和技术。同时在校内投入逾千万元高标准、高水平建成经管学科跨专业综合仿真实习、云计算、云桌面平台,以及大传播实验教学平台。其中跨专业综合仿真平台被广东省教育厅纳入省质量工程实验教学示范中心立项建设项目。
学校高度重视教育教学国际化发展,积极推动和开展各项对外合作与交流,与英国哈德斯菲尔德大学、澳大利亚堪培拉大学等多所国外大学共同创办“3+1”、“2+2”等合作办学模式。近年来派出约1000名师生赴国外和地区学习、交流。
13年以来,已为国家培养了各类优秀人才3万多人。毕业生主要在财经、金融、商贸、管理、语言、外事等领域就业,本科生初次就业率连续5年均在96%以上, 初次就业率高于全省平均水平, 用人单位对毕业生满意率在96%以上。
学校先后荣获“广东省十佳独立学院”、“中国民办高等教育优秀院校”、“广东省最具就业竞争力独立学院”和“广东省最具综合实力学院” 、“中国财经类独立学院排名第3位”等称号。
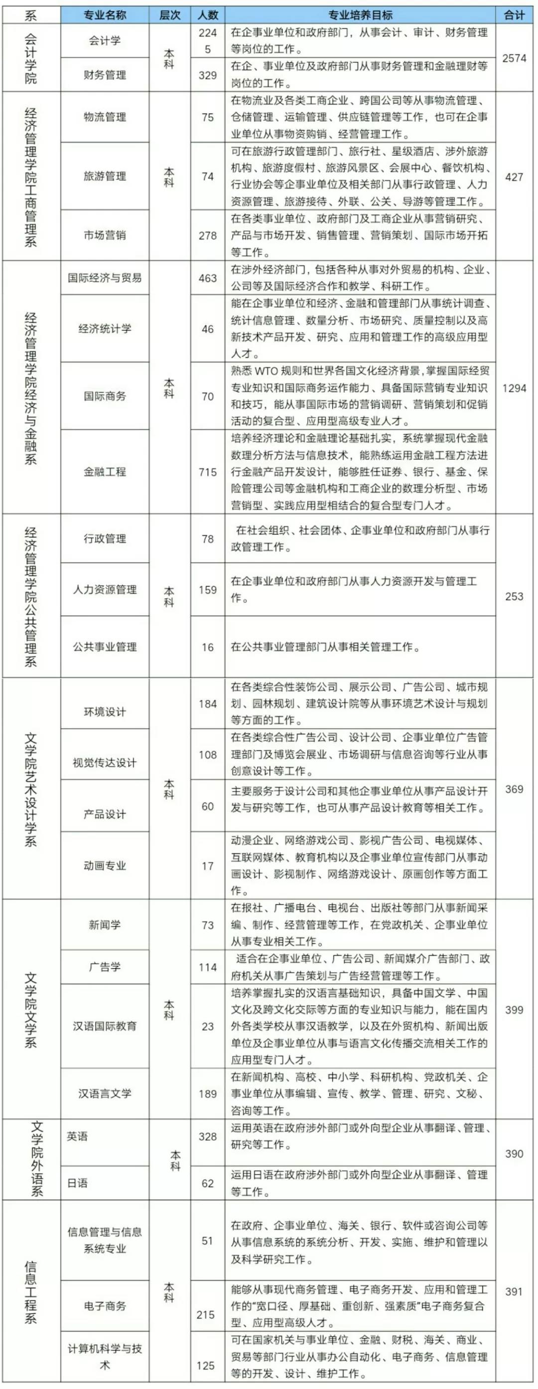
广东财经大学华商学院
2019届本科毕业生生源信息表

参会单位报名流程:

|
联系方式: 地址:广州市增城荔城街华商路一号 邮编:511300 联系电话:(020)82668616 电子邮箱:huashangjyb@163.com 联 系 人:曾老师、刘老师、杨老师 |

微信扫一扫
关注该公众号