系部动态
为了增强国际学院大学生参与国际事务的能力,具备全球视野和人类命运共同体理念,2024年7-8月经过遴选,国际学院23级英语国际班石睿妮、23级会计国际班李姣潼、劳雅怡、骆欣谊同学通过了中国联合国协会的学术测试,从众多申请者中脱颖而出,成功获得第二十届中国模拟联合国大会的入场券。华南地区入围的学校有华南理工大学、深圳大学、汕头大学、深圳北理莫斯科大学、南方科技大学、广东外语外贸大学以及威廉希尔。
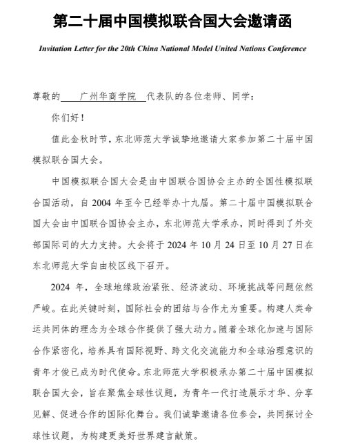
中国模拟联合国大会是由中国联合国协会主办的全国性模拟联合国活动,自2004年至今已经举办十九届,将于2024年10月24日至10月27日在东北师范大学自由校区举办第二十届。此次大会将开设“联合国毒品和犯罪问题办公室(UNODC)”“联合国大会第一委员会(UNGA1)”“联合国可持续发展高级别政治论坛(HLPF)”“联合国大会第三委员会(UNGA3)”“联合国教科文组织(UNESCO)”“联合国经济与社会理事会(ECOSOC)”及“主新闻中心(MPC)”七个会场。在这里,学子们将共同探讨国际热点问题,发挥创造性思维,进行批判性思考,寻求全球性问题的解决方案。

此次入选第二十届中国模拟联合国大会,对于国际学院学子们而言,既是一个展示自我、提升能力的宝贵机会,也是向世界展示中国青年风采、促进跨文化交流与合作的重要桥梁,他们表示,非常荣幸能够加入这个充满挑战与机遇的平台,期待与来自全国的青年才俊共同探索解决全球性问题的路径,为践行人类命运共同体理念,构建更加和谐、公正的世界贡献自己的力量。
(图文/国际学院 责任编辑/刘育静)
上一条:喜报|“环南海国家华人文学与文化研究中心”获批广东省普通高校人文社科重点研究基地
下一条:喜迎二十周年校庆专项行动|会计校友大讲堂第四期之财务人的职场规划