-招生专业及考试科目-
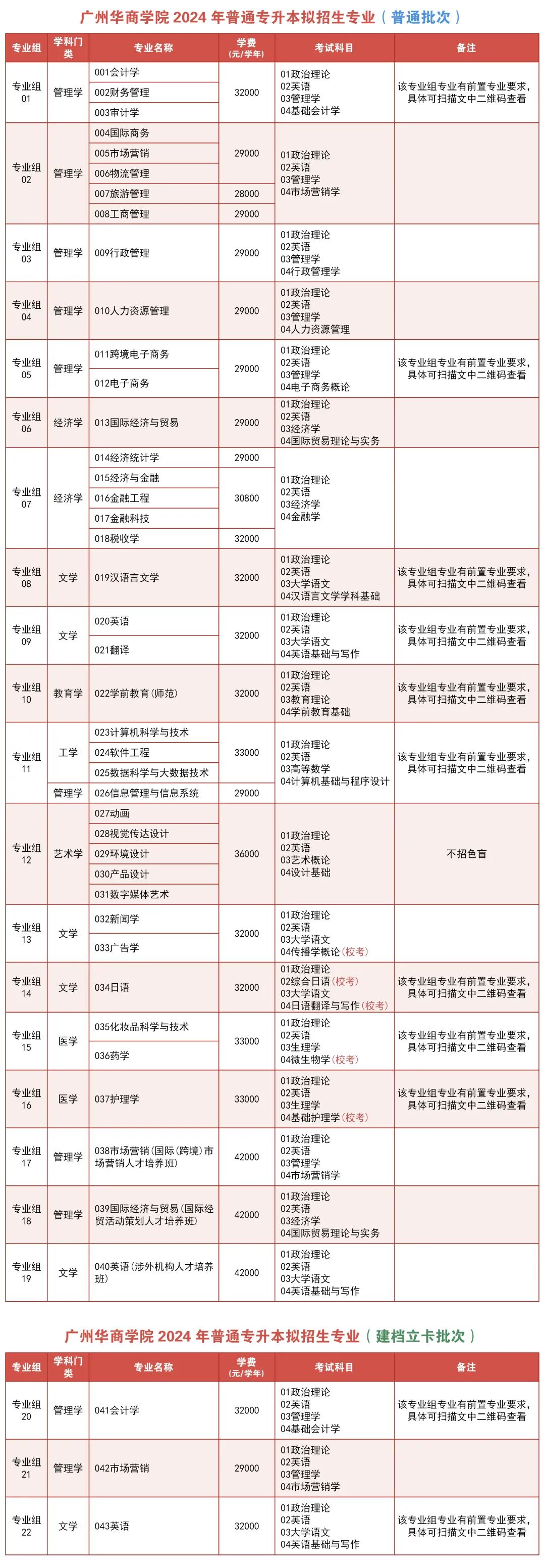
威廉希尔2024年普通专升本共开设37个招生专业,涵盖了管理学、经济学、文学、工学、艺术学、教育学、医学等七个学科门类。
其中31个省统考专业,6个校考专业(新闻学、广告学、日语、化妆品科学与技术、药学、护理学)。

以上招生专业、专业组代码、收费标准及录取批次等以广东省招生办公室公布的《广东省2024年普通高等学校专升本招生专业目录》为准;各专业招生计划数由广东省招生办公室公布。
教学地点:广州校区
住宿费标准:2000-4800元/学年
-专业报考要求-
动画、视觉传达设计、环境设计、产品设计、数字媒体艺术:不招色盲;
会计学、财务管理、审计学、汉语言文学、英语、翻译、日语、学前教育(师范)、计算机科学与技术、 软件工程、数据科学与大数据技术、信息管理与信息系统、跨境电子商务、电子商务、化妆品科学与技术、药学、护理学专业有前置专业要求,具体扫描下方二维码查看;
其他专业不作报考限制 , 建议学生报考相同或相关专业。

(前置专业要求)
如因不符合威廉希尔专业组前置专业或身体条件要求而导致后续的填报志愿无效或投档后无法录取,责任由考生自负。
-校考科目指定参考书及考试大纲-
威廉希尔2024年普通专升本校考科目考试大纲已出!各位考生可扫描下方对应专业的二维码或浏览威廉希尔招生信息网下载威廉希尔校考科目考试大纲。
01.新闻学、广告学

04 传播学概论
① 郭庆光主编:《传播学教程 》(第二版),中国人民大学出版社,2011年
《传播学概论》

(扫码下载校考科目考试大纲)
02.日语



02 综合日语
周平、陈小芬主编:《新编日语1》《新编日语2》《新编日语3》 重排本,上海外语教育出版社,2019年



04 日语翻译与写作
① 顾红主编:《新实用日语翻译教程》(第一版),华东师范大学出版社,2014年
② 高宁、杜勤主编:《汉日翻译教程》(修订版),上海外语教育出版社,2013年
③ 曹大峰、李运博主编:《基础日语写作教程1》(修订版),高等教育出版社,2011年
《综合日语》《日语翻译与写作》

(扫码下载校考科目考试大纲)
03.化妆品科学与技术、药学

04 微生物学
① 吴雄文、强华主编:《微生物学与免疫学》(第九版),人民卫生出版社,2023年8月
《微生物学》

(扫码下载校考科目考试大纲)
04.护理学

04 基础护理学
李小寒、尚少梅主编:《基础护理学》(第七版),人民卫生出版社,2022年9月
《基础护理学》

(扫码下载校考科目考试大纲)
-咨询方式-
广州校区:广州市增城区荔湖街华商路1号
咨询电话:020-82666666
招生办官微:威廉希尔招生办(hsxyzsb12621)
招生网址:zs.gdhsc.edu.cn